体坛周报全媒体原创
12月3日,中国足球职业联赛联合会发布了新修订的《中国足球职业联赛参赛资格递补原则及办法》,该文件取代了2023年中国足协发布的《中国足球协会职业联赛参赛资格递补原则及办法》。
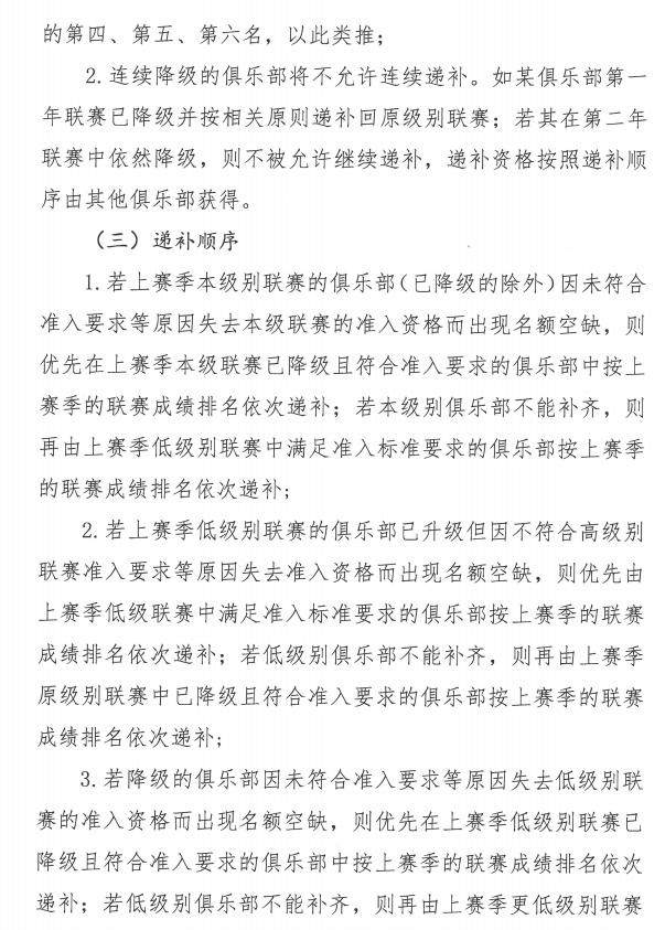
相比较前一个版本,新版《中国足球职业联赛参赛资格递补原则及办法》主要变化部分:
1、明确了降级到低级别的俱乐部退出的情况下,低级别联赛采取先本级、后低级的原则递补。
2、明确了中乙联赛递补顺位为:
(1)先本级、后低级的情况下:附加赛负者、中冠第5名、U21联赛第二名、中冠6-8名。
(2)先低级、后本级的情况下:先同级别依次递补、后不同级别球队依次递补。
3、明确递补申请和审核的材料要求。





